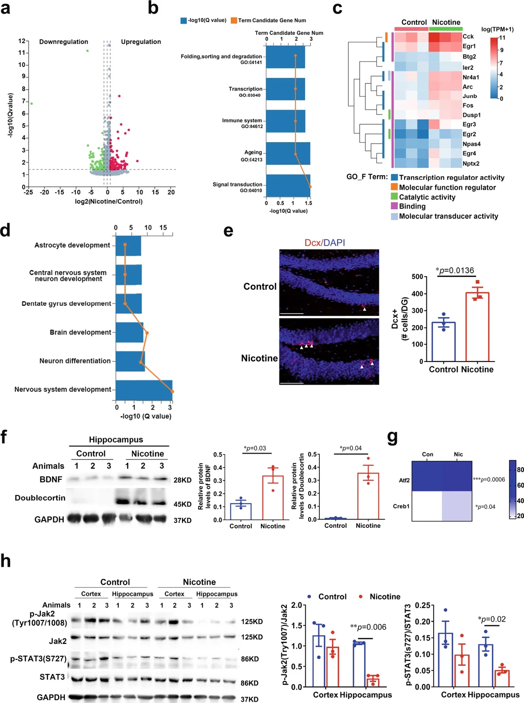
Microgram doses of nicotine improve the NAD+/NADH ratio - independent of the acetylcholine receptor. ....big increase in neurogenisis, improves inflamation, cognition, blood sugar and anxiety. Triples BDNF and causes a 30 fold increase in Doublecortin
-
As a disclaimer, this post does not suggest that products that contain nicotine are beneficial for improving mitochondrial function.
The concentration of nicotine found in the blood of these animals, were roughly a 16th of the concentration generated by a cigerette.
Human equivelent doses of 4.8mg of nicotine, twice a day can damage the mitochondria. A few strong nicotine pouches / gums reaches these harmful doses very fast. The study mentioned in this post too, shows that after a certain level, nicotine reduces NAD+.
This study used nicotine dissolved in drinking water, consumed throughout the day and to my estimations, it is the equivelent of 0.143mg of nicotine consumed an hour for an 80kg human.
My calculations are at the bottom of the post, and nicotine drinking water can be pretty easily formulated using nicotine replacement sprays.
https://doi.org/10.1038/s41467-023-36543-8
Increased NAD+
Nicotine improves NAD+ (the mitochondrial electron carrier) levels, via a non genomic pathway.
NAMPT is the enzyme that produces NAD+.
However, it can be acetlyated, deactivating the enzyme. An enzyme called SIRT 1 can bind to the acetylated NAMPT, and deacylate it, "re-activating" the enzyme.
Nicotine promotes the binding of SIRT 1 to NAMPT, enhancing it's activity, hence increasing the levels of NAD+ produced. This increased the ratio of NAD+ to NADH.
"..**.nicotine promotes the binding of SIRT1 to NAMPT and enhances the deacetylation of NAMPT and finally enhances NAMPT activity..."
"...The results also showed that 1 ng/mL of nicotine slightly enhanced NAD+ levels, whereas 10 ng/mL significantly increased NAD+ levels*. Surprisingly,* 100 ng/mL of nicotine had no significant effect, and 500 ng/mLof nicotine inhibited NAD+ levels in the cells*...* nicotine significantly increased the ratio of NAD+ /NADH in both the cytoplasm and the nucleus*..."*
A very interesting discovery was that the increase in NAD+, was not receptor dependent; nicotine is a potent ligand for the nicotinic acetylcholine receptor, however, nicotine in the concentrations used, did not have an affinity for this receprot & did not need to bind to it's receptor to exert it's pro NAD+ effects.
"it was found that the inhibition of nAChRs activity did not affect the nicotine promoting the binding effect of SIRT1 and NAMPT (Supplementary Fig. 1g). Therefore, the beneficial effects of nanogram-trace nicotine were independent of nAChRs activation"
Another interesting discovery was that, nicotine drastically increased the precursor to NAD+, NMN.
So the increased NAD+ levels were due to an increase in NAMPT levels and NAD+ precursor, NMN.

Nicotine increases NAD+/NADH ratio, byitself; can restore the ratio in the presence of metabolic inhibitors

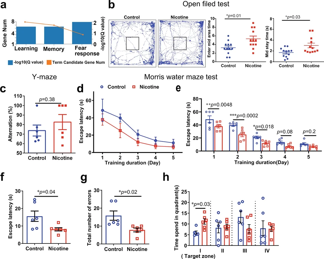
Nicotine drastically increases NAD+ precursor, NMNNicotine improved cognitive function of the aged mice.

You can see, the average escape latency was around 33% shorter in the nicotine group. They exhibited much more exploratory behaviour in the water maze testNicotine Almost Triples BDNF levels and 30 fold Doublecortin

Niacinamide also triples BDNF protein.
Nicotine altered gene expression of the aged mice brain and promoted neurogenesis and inhibited inflammation markers.

Nicotine increases lifespan

Nicotine drops blood glucose by 10%

The animal dose & the human equivelent dosage
The mice were consuming nicotine solution, with a concentration of 2 micrograms a ml.
According to supplemental figure 9e, the nicotine group were intaking a cumulative 350ml of solution a week. There were 6 mice a group. 350/6 is 58.33. 58.33/7 = 8.33ml of solution drank a day.
Their body weight stayed stable and hovered around 30.5g and 31.5g, giving us an estimated median bodyweight of 31g.
8.33*2=16.66mcg of nicotine a day
16.66mcg/0.031kg = 537.42 mcg of nicotine per kg of bodyweight is what the mice used
In a study of male inbred mice (various strains), the blood half‑life of nicotine after injection was reported as 5.9–6.9 minutes (6.4 minutes mean)
In humans, the elimination half-life of nicotine in plasma is about 2 hours
So humans metabolise nicotine 18.75 times slower than mice.
Therefore to calculate the human equivelent dose: 537.42/18.75 = 28.6624 mcg per kg of bodyweight
For an 80kg man, that is around 2.3mg of nicotine; spread over 16 hours, that is 0.143mg of nicotine consumed an hour.
How to make your own nicotine water, that is properly dosed
Nicotine sprays exist in every pharmacy.
One could simply spray an excess amount in a bottle, shake it, and pour out any excess to achieve a desired dosage throughout the day.The instructions to formulate your own bottle:
1.) pour water in a bottle and measure volume of liquid in bottle
2.) spray an excess of nicotine, more than desired dose, in the bottle & shake
3.) divide the dose of nicotine you intend to consume by the excess dose you sprayed in the bottle
4.) multiply that number by the volume of water in the bottle
5.) subtract that number from the volume of water in the bottle
6.) pour out that amount
7.) you are now left with a bottle with desired dose of nicotine
So for example: an 80kg man, sprays 3 doses of 1mg in a 1 litre bottle. He wants 2.3mg.
He has 3mg in the bottle currently.
2.3/3 is 0.7666.
0.766*1000ml = 766ml.
1000ml - 766ml = 234ml
pour out 234ml
You are left with 766ml bottle of 2.3mg of nicotine solution.
-
Repost from my reddit 2 months ago.
Currently trying 1.25 mg patches. To match the oral dose fo 2.3mg
-
@alfredoolivas
Thanks for interesting info.I never smoked, but I use low nicotine in food, like tomatoes, potatoes, celery, peppers, aubergines -> have the highest levels. Georgia cuisine (Caucasus) is famous for the use of last ones.
https://www.vidarholen.net/contents/junk/nicotine.html
" The nicotine contents of vegetables
After spending an extraordinarily long time figuring out exactly how much nicotine eggplants contained, I found a proper source and made this page to make Google more helpful in the future. The data is taken from the New England Journal of Medicine vol 329 p437, available here.
Vegetable Nicotine in ng/g g per 1µg nicotine
Cauliflower 16.8 59.5
Eggplant (Aubergine) 100.0 10
Potatoes 7.1 140
Green tomatoes 42.8 23.4
Ripe tomatoes 4.3 233.0
Pureed tomatoes 52.0 19.21µg of nicotine is the equivalent of sitting in a vaguely smoke filled room for three hours. Smoking a cigarette results in about 1mg absorbed nicotine. In other words, 100g of eggplant contains 0.01mg of nicotine, and 10kg of eggplant is equivalent to one cigarette. However, absorbtion rates from ingestion are low and nicotine is quickly metabolised, so the effect isn't nearly the same.
-
@cedric said in Microgram doses of nicotine improve the NAD+/NADH ratio - independent of the acetylcholine receptor. ....big increase in neurogenisis, improves inflamation, cognition, blood sugar and anxiety. Triples BDNF and causes a 30 fold increase in Doublecortin:
Cauliflower 16.8 59.5
Eggplant (Aubergine) 100.0 10
Potatoes 7.1 140
Green tomatoes 42.8 23.4
Ripe tomatoes 4.3 233.0
Pureed tomatoes 52.0 19.2I'm confused, is this the weight of food you need to ingest 1 microgram?
-
@alfredoolivas
I know that small amount are good but I do not pay attention so much to the "dosage of food."
May that list is more handy
https://www.nejm.org/doi/pdf/10.1056/NEJM199308053290619?articleTools=true -
A alfredoolivas referenced this topic on