Microplastics
-
Exposure to microplastics from PET causes the following in mice:
- Obesity
- Liver steatosis (early stage fibrosis)
- Impaired mitochondrial energy metabolism
- Disrupted bile acid metabolism and microbiome
Source:
PMID: 41124673
Even "bio-plastic" isn't safe. Environmental friendly plastic polylactic acid (PLA) causes
"...impaired liver function, increased hepatic inflammation, altered bile acid profiles, and dysregulated expression of bile acid metabolic pathways."
Source:
PMID: 39032413
The organ with the highest amount of microplastics is actually the brain!
It contains ~5g of microplastics, which is 7-30 times more plastic than the other organs.Brain microplastics in deceased individuals have increased by about 50 % between 2016-2024. Alarming.
Plus, individuals with dementia were found to have 3-5 times higher microplastic levels in their brain.
Sources:
https://www.nature.com/articles/s41591-024-03453-1
The best thing to stop microplastic from accumulating is probably to keep bile flow and synthesis high.
Having adequate fiber intake is important, too.There is also one study showing that the bile acid UDCA could help.
PMID: 39571255 -
Scheisse plastic!
-
-
@Mauritio I don't really understand what a microplastic is? What is a plastic? Polycarboante? High Density Polyethylene? What count's as a "micro" plastic? A single molecule? A small broken polymer?
What size are the microplastic? Can it get absorbed?
-
@alfredoolivas If you know what plastic is, you know what microplastic is .

-
@Mauritio Yeah but obviously, you can't absorb a 1/2 cm long piece of plastic otherwise you would get a blood clot immediately from one.
-
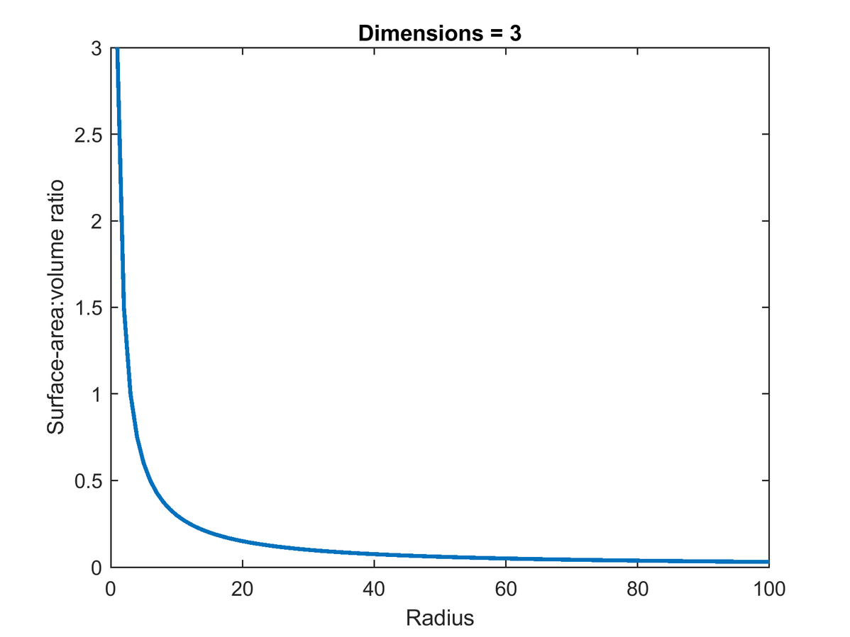
Microsized and nanosized plastics bioaccumulate and are assoicated with health issues. The smaller the size of the plastic particles, the higher the ratio of surface area to volume.

(see)
Smaller naonosized part are being used to deliver pharmaceuticals to the brain. It sseems to me that as the concentration of plastics in the brain increases there will be a point where they interfere with bioengenics of the cell.There is a need to reduce exposure to such plastics. 9 Ways to Trim Microplastics from Your Life. Degrading these plastics is also helpful but not well studied. Saunas and sweating have been shown to help.

The dark matter in water, air and land: from
microplastic to invisible nanoplastics -
Context
Indoor air contains 100 times more microplastics than previously estimated, according to this study.
Every day, an adult inhales 68,000 microplastic particles, and a child nearly 47,000. This is one hundred times more than previously thought, according to the study from the University of Toulouse published in the journal PLOS ONE.
https://journals.plos.org/plosone/article?id=10.1371%2Fjournal.pone.0328011 2025
Researchers analyzed the air in homes, offices and cars and found extremely high concentrations of PM10 particles, which come from textiles, furniture, cables and carpets.
NB: MPP and NPP: micro-plastic and micro-plastic particles
Useful link (in French, translator needed)
https://www.julienvenesson.fr/microplastiques-nanoplastiques-effets-sante/#:~:text=Effets sur le système respiratoire,et peuvent même les détruire.How to protect the brain: Optimize protection against neuroglia and inflammation
Let’s say we’re going to try to protect both against stroke and Alzheimer's, although I am aware that this requires "scientific confirmation".
“Amyloid plaques and tau protein deposits in the brain are considered the main biological features of Alzheimer's disease. Recently, myelin sheath degeneration has emerged as a new hypothesis and target in the etiology of Alzheimer's disease. A decrease in myelination and oligodendrocyte function precedes the pathological accumulation of amyloid and tau proteins.” (Graciani et al., 2023, Desai et al., 2009, Desai et al., 2010).
Put differently, there is inflammation, with accumulation of a tau protein, degeneration of the myelin sheaths (which protect the nerves) and therefore poor conduction of nerve impulses.
So, if we accept this hypothesis, we should try to calm things down (excitoxicity and neuro-inflammation via TNF-alpha, but not only that).
Indeed, nothing is settled down, established in advance, or rigid if you prefer. Since nothing is set in stone, we're relying on probability: by addressing inflammation and protecting our communication channels, we aim to give the brain the tools to resist longer. It's not a guaranteed miracle cure, but a common-sense strategy to minimize damage.Electrical glitch or chemical short circuit?
That's the big debate: which comes first? In the brain, everything operates in a loop: a malfunctioning ion channel (electrical) alters the release of neurotransmitters (chemical), and inflammation (chemical) then modifies the sensitivity of receptors (electrical). It's a vicious cycle.Protecting the Brain: Optimizing Protection against Neuroglia and Inflammation
Since there is disruption in cellular communication, resulting in inflammation and impaired elimination of toxins and dysfunctional debris, I’ll suggest some approaches. Their relevance will vary depending on the individual's condition. Think of this as a toolbox.
Here, I’ll simply mention a few molecules / clues from my own research. More details can be found at the link below. There’re probably other ones, like emoxypine succinate, although I’ve never heard of it before coming to this forum (not available in my country; unknown to VIDAL).- Healthy membranes to facilitate blood circulation.
- Baby aspirin (325 mg) in case of insufficient fluidity. Anti-inflammatory and pro-metabolic.
Mind side effects on platelet renewal. - UCDA: Details on how Ursodiol acid protects the brain (with a physician prescription).
- Suggested optimization for these nutrients: resveratrol, Theracurmin
, EGCG (green tea). - B1, B9, B12, DHA and iodine.
- Betaine HCl if lazy digestion after the evening meal (with meat).
- Taurine *** and magnesium
- Physical activity
- Open to suggestions

More details on this link if you want to go deeper with one molecule (in French)
https://mirzoune-ciboulette.forumactif.org/t2161-le-cerveau-contamine-par-le-plastique-comment-s-en-proteger#30544
More info on taurine (in French)
https://mirzoune-ciboulette.forumactif.org/t1866-infos-sante-divers-sce-2#29009
https://mirzoune-ciboulette.forumactif.org/t1840-quest-ce-qui-rend-la-taurine-si-importante#25227 (an article that explains the ins and outs of this amino acid).
Hello! It looks like you're interested in this conversation, but you don't have an account yet.
Getting fed up of having to scroll through the same posts each visit? When you register for an account, you'll always come back to exactly where you were before, and choose to be notified of new replies (either via email, or push notification). You'll also be able to save bookmarks and upvote posts to show your appreciation to other community members.
With your input, this post could be even better 💗
Register Login