Dandruff or scalp irritation? Try BLOO.

  • A superior alternative to Dichloroacetate (DCA)

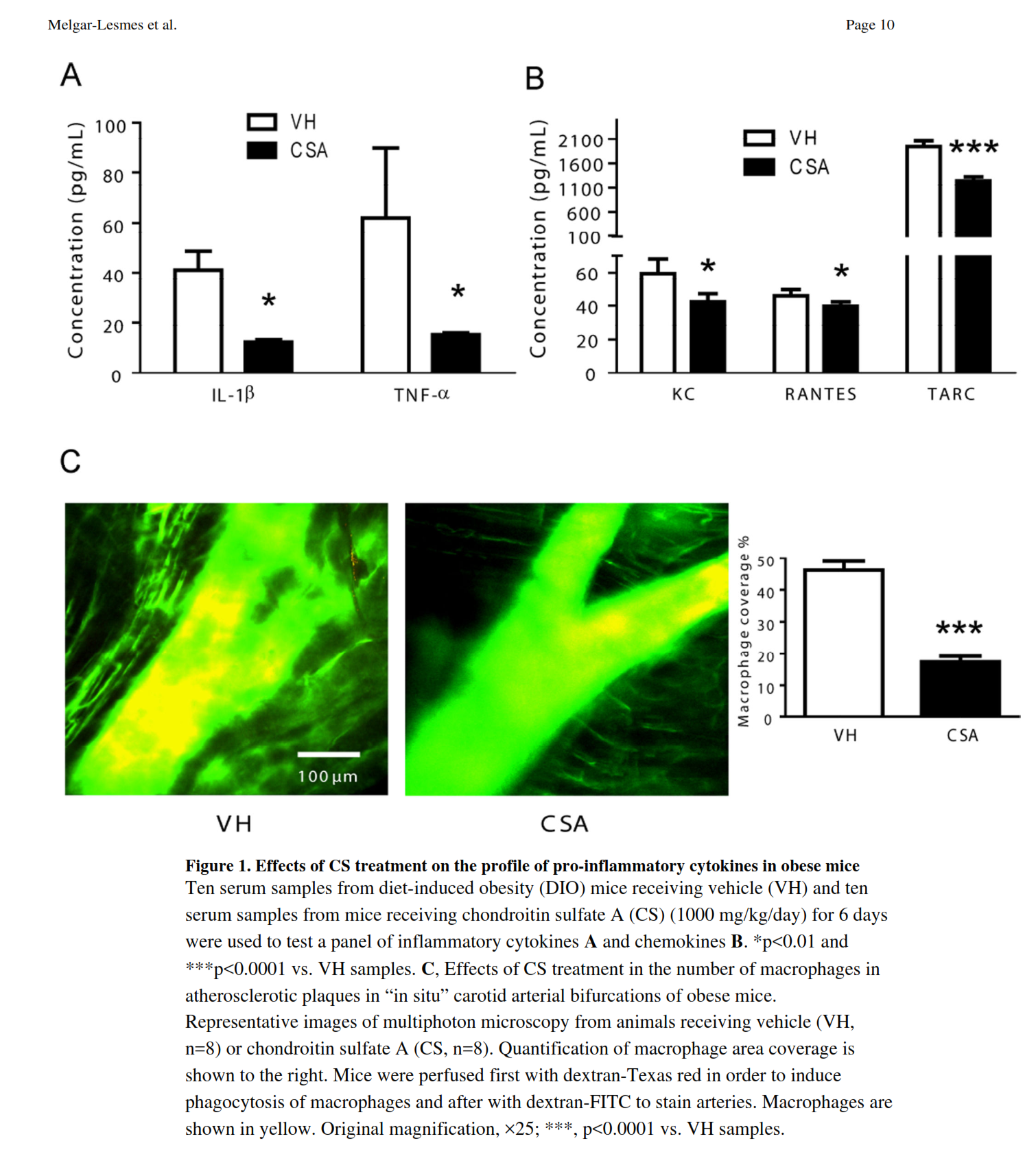
    4
    0 Votes
    4 Posts
    107 Views
    alfredoolivasA
    @user73636 Quoting Wikipedia: https://en.wikipedia.org/wiki/Diisopropylamine_dichloroacetate#:~:text=DADA is formed by combining diisopropylamine with dichloroacetic acid. It is chemically related to pangamic acid (formerly known as "vitamin B15")%2C which may convert to DADA and diisopropylamine in the body.[4] Pangamic acid = ester of D-gluconic acid (the sugar-acid part) N,N-dimethylglycine (DMG) (the amino-acid part) Pangamic acid, stomach acid quickly breaks the ester bond and you get free DMG + free gluconic acid.
  • Actovegin mimics insulin, inhibits pdk stimulates pdh

    1
    0 Votes
    1 Posts
    61 Views
    No one has replied
  • L-Carnitine is beneficial for glucose oxidation

    2
    0 Votes
    2 Posts
    117 Views
    U
    I believe a stack of B5 + carnitine + OAA/malate High carb low fat Eating leaner meat cuts Lower bcaa intake And focusing on odd chain fats (produce less acetyl coa) would be a great way to lower the acetyl coa/coa ratio further increasing the activity of pyruvate dehydrogenase Also eat foods rich in nad precursors as the nad/nadh ratio is also important for pdh/pdk ratio malate and OAA can not only help pull acetyl-CoA into the TCA cycle (Krebs cycle) to make energy, which frees up CoA. They also help turn NADH back into usable NAD+. (TCA Cycle Pull) OAA mixes with acetyl-CoA to start the cycle, releasing free CoA each turn . Malate turns into OAA inside mitochondria, keeping OAA stocked so the cycle keeps running smoothly.
  • Studies on the benefits of odd chain fats and stearic acid

    1
    0 Votes
    1 Posts
    92 Views
    No one has replied
  • 0 Votes
    3 Posts
    111 Views
    B
    Get your eggs in! Spinach also is rich in lutein. Interestingly, cooking it doesn't degrade the lutein content. And having calcium with the spinach is two-fold beneficial: block oxalate absorption enhance lutein absorption by 30 to 40%
  • Does low TSH correlate with longevity and health

    3
    0 Votes
    3 Posts
    150 Views
    DavidPSD
    @Ecstatic_Hamster said in Does low TSH correlate with longevity and health: What do you think about this and why? I think that a low TSH is associated with health, especially when it occurs naturally without pharmaceuticals or exogenous hormones. I do not think that a low TSH is associated with longevity; but I think that a high TSH is associated with increased mortality (a shorter duration in lifespan). So there is an incentive to keep TSH low or at least on the low side of the normal range. As to the 'why", I have not read the literature but I have a general analogy. First, there has been an explosion in the number of people with Type II diabetes and the term adult onset diabetes is no longer appropiate since children also develop Type II diabetes. The general cause for this explosion is our modern lifestyle (with many non-ancestral components) which has over stimulated our hormonal insulin secretion. And for the analogy, lifestyle promotes high ISH (insulin secreting hormone). It takes years of high ISH before diabetes is diagnosed. [image: 1771780870851-e3378664-92f2-4d65-a6f7-8b80cc3897c1-image.png] I am wondering if high TSH will eventually result in thyroid problems, that is thyroid resistance and the lucrative medical manangement thereof. There are hotlinked references about thyroid resistance at the end of this article. Thyroid hormone resistance and its management (2016)
  • Creative experiences enhance brain clocks & flow

    1
    2
    0 Votes
    1 Posts
    89 Views
    No one has replied
  • 0 Votes
    2 Posts
    88 Views
    C
    @haidut There are many ways to deplete GSH in cancer cells e.g. arsenic AI Arsenic exposure causes significant glutathione (GSH) depletion by increasing reactive oxygen species (ROS) and directly binding to sulfhydryl groups, leading to oxidative stress and reduced antioxidant capacity in blood and tissues. Depletion of GSH sensitizes cells to arsenic-induced apoptosis, frequently utilized in cancer therapies (e.g., leukemia) to enhance the efficacy of arsenic trioxide. Mechanisms of Arsenic-Induced Glutathione Depletion Oxidative Stress: Arsenic exposure increases ROS, which consumes GSH, a crucial cellular antioxidant. Direct Binding: Arsenic binds directly to glutathione and other thiol-containing proteins. Inhibition of Synthesis: Exposure can reduce essential raw materials for GSH synthesis, such as cysteine and glutamate. Enzyme Activity: While glutathione-S-transferase (GST) activity might increase in response to stress, it often results in a net decline of the GSH pool. Significance of GSH Depletion Increased Toxicity: Lowered GSH levels render cells more vulnerable to arsenic toxicity. Cancer Therapy: GSH depletion (e.g., via Buthionine sulfoximine, BSO) enhances arsenic trioxide's ability to kill cancer cells, as shown in leukemia studies. Reduced Detoxification: Impaired GSH levels impair the body's ability to methylate and excrete arsenic. Consequences and Mitigation Oxidative Damage: Depletion causes significant decreases in brain and blood protective enzymes like superoxide dismutase (SOD) and glutathione peroxidase (GPx). Therapeutic Approaches: Antioxidants or chelators, such as MiADMSA, have been shown to be effective in restoring GSH levels and reducing ROS induced by arsenic. gold nano-particles https://www.sciencedirect.com/science/article/abs/pii/S138589472501232X auranofin -indirectly https://pmc.ncbi.nlm.nih.gov/articles/PMC8777575/ silver nano-particles https://www.sciencedirect.com/science/article/abs/pii/S0378427410017984 https://thesilveredge.com/clinicalstudies/ selenite and selenate https://pubmed.ncbi.nlm.nih.gov/10406889/
  • Phase II human study with vitamin B3 for brain cancer (glioblastoma)

    4
    2 Votes
    4 Posts
    122 Views
    B
    @cedric good info
  • 1 Votes
    1 Posts
    64 Views
    No one has replied
  • Vitamin A and thyroid are crucial for good eyesight in humans

    3
    0 Votes
    3 Posts
    128 Views
    C
    @bio3nergetic We must remember that vit.A , retina/brain/LRAT require phospholipids/lecithin Lecithin forms cell mambranes and we lose it while aging Perhaps some forms of vit.A "toxicity" could be a lecithin deficiency AI Lecithin supplementation has shown potential in supporting retinal function, primarily through its role in enhancing the bioavailability of nutrients essential for eye health and as a component of specialized medical treatments. Lecithin, particularly in the form of lecithin-bound iodine (LBI) or phosphatidylcholine, is associated with improvements in retinal pigment epithelium (RPE) health, tear film stability, and the reduction of oxidative damage in the retina. Key Findings on Lecithin and Retinal Function: Retinal Pigment Epithelium (RPE) Protection: Lecithin-bound iodine (LBI) has been used in Japan to treat retinal diseases, including central serous chorioretinopathy. In studies, LBI was shown to prevent hypoxic damage to RPE cells and suppress inflammatory responses (such as CCL2 secretion), suggesting a protective effect on the retinal structure. Retinal Degeneration and Function: In animal models of retinal degeneration, a lecithin-containing diet improved retinal function, as evidenced by higher b-wave amplitude in electroretinography (ERG) tests compared to control groups. It was found to reduce the invasion of macrophages into the retina and decrease inflammatory markers. Enhancing Nutrient Absorption: Lecithin acts as an emulsifier that helps the body absorb and utilize fat-soluble vitamins, including Vitamin A, which is crucial for producing visual pigments in the retina and maintaining photoreceptor function. Exudative Age-Related Macular Degeneration (AMD): Research into the use of iodized lecithin tablets for exudative AMD indicated a potential positive impact, with studies reporting improved visual acuity and reduced retinal thickness in treated groups compared to control groups. Tear Film Stability (Dry Eye Disease): Sunflower lecithin supplementation has been shown to improve dry eye disease (DED) symptoms. As a rich source of phosphatidylcholine, it may enhance the lipid secretions from the meibomian glands, stabilizing the tear film. Retina Protection against Toxicity: Studies on rat retinas indicate that lecithin can help maintain the structural integrity of retinal proteins (specifically α-helix and β-sheet ratios) when exposed to oxidative stress, potentially reducing damage from, for example, chemotherapeutic agents like ifosfamide. Important Context: Lecithin-Retinol Acyltransferase (LRAT): Lecithin:retinol acyltransferase is an enzyme crucial for the metabolism of Vitamin A in the retina. It helps convert all-trans retinol to all-trans retinyl ester, a key step in the visual cycle. Limitations: While promising, some uses of lecithin, specifically lecithin-bound iodine, have limited clinical trials outside of Japan, and many findings are based on preclinical or older studies. In summary, lecithin supplementation, particularly when containing iodine or as a source of phosphatidylcholine, may support retinal function by improving structural integrity, reducing inflammation, and increasing the absorption of necessary nutrients, according to research.
  • 2 Votes
    3 Posts
    104 Views
    C
    @user73636 Vit. K3 and C can bypass Q10 to cyt.c Vit .K3 is intermediate to K2 https://pmc.ncbi.nlm.nih.gov/articles/PMC5953218/
  • Not all sirtuins are bad? (SIRT3)

    4
    0 Votes
    4 Posts
    115 Views
    alfredoolivasA
    @user73636 SIRT 1 binds to NAMPT and deactylates it, reactivating it https://bioenergetic.forum/topic/9084/microgram-doses-of-nicotine-improve-the-nad-nadh-ratio-independent-of-the-acetylcholine-receptor.-....big-increase-in-neurogenisis-improves-inflamation-cognition-blood-sugar-and-anxiety.-triples-bdnf-and-causes-a-30-fold-increase-in-doublecortin?_=1771443781283
  • 2 Votes
    9 Posts
    369 Views
    MauritioM
    Addendum: Phytol's major metabolite phytanic acid has a half life of 15-20 days! I couldn't really figure out my dosage and felt like effects lasted relatively long. I thought it had to do with a biphasic effect on GABA-A, which also makes things confusing sometimes . But I think it's probably the long half life. Not necessarily a deal breaker, just something to keep in mind.
  • 1 Votes
    2 Posts
    113 Views
    DavidPSD
    @AlphaZance Thanks Treatments of old neurons with energy precursor and Nrf2-inducer restored GTP levels and size of vesicles in both genotypes. A Free/bound GTP levels (a) and bound/free GTP levels (b) in untreated old age (20 months) nTg neurons. Treatment of old age (23 months) nTg neurons increased the free/bound GTP levels in the cytoplasm and dendrites (c) and reduced the bound/free GTP levels (d). B In untreated old age (26 months) 3xTg-AD neurons, free/bound GTP levels (a) and bound/free GTP levels (b). In old age 3xTg-AD, the decay observed in free/bound GTP levels was restored to basal levels with combination treatment (c), reducing the bound/free GTP levels (d). Red arrows indicate accumulation of vesicles in both genotypes. C Treatment restored the free/bound GTP levels in old age nTg neurons. D In 3xTg-AD neurons, combination treatment prevented the decrease in free/bound GTP at middle and old ages. Each point is the mean of 7–10 fields from each mouse culture (N cultures). E A large increase in vesicles with bound GTP was observed in old age in both genotypes. Different lowercase letters and numbers indicate significant differences (p < 0.0001) after Tukey correction for multiple comparisons. F, G Treatment with nicotinamide and EGCG combination reduced the number of bound GTP vesicles in old age neurons in both genotypes (nTg: young 2 months and old 24 months; 3xTg-AD: 2 months and 18 months) [image: 1771192669693-a36d9d08-6f56-4545-889c-19b5359325ce-image.png] Treatment of age-related decreases in GTP levels restores endocytosis and autophagy (2025)
  • Ergothioneine - amino acid for life extension.

    ergothioneine life extension
    32
    1
    1 Votes
    32 Posts
    3k Views
    DavidPSD
    The Effect of Ergothioneine Supplementation on Cognitive Function, Memory, and Sleep in Older Adults with Subjective Memory Complaints: A Randomized Placebo-Controlled Trial (2025) Abstract Ergothioneine is a diet-derived antioxidant with emerging evidence of neuroprotective benefits, but no dose-ranging study has evaluated its effects in healthy older adults. In this 16-week randomized, double-blind, placebo-controlled trial, 147 adults aged 55–79 with subjective memory complaints received ergothioneine (10 mg or 25 mg/day ErgoActive) or placebo. The primary outcome was the change in composite memory (CNS Vital Signs). Secondary outcomes included other cognitive domains, subjective memory and sleep quality, and blood biomarkers. At baseline, participants showed slightly above-average cognitive function (neurocognitive index median = 105), with plasma ergothioneine levels of median = 1154 nM (interquartile range = 889.9). Plasma ergothioneine increased by ~3- and ~6-fold for 10 mg, and ~6- and ~16-fold for 25 mg, at weeks 4 and 16, respectively (p < 0.001). 25 mg ergothioneine showed a within-group improvement in composite memory at week 4 (p < 0.05), although this was not sustained. Reaction time improved in both groups, dependent on time. Other domains showed null or limited effects. Subjective prospective memory and sleep initiation improved dose-dependently, with significant effects at 25 mg (p < 0.05). Liver function improved and a within-group increase in telomere length was noted. In conclusion, ergothioneine supplementation was safe and well tolerated, with evidence suggesting some benefits in this cohort of healthy older adults. Longer trials in individuals with lower baseline ergothioneine or cognitive function are warranted. [image: 1771192596623-4ac86e7b-a668-461a-adad-aa8891d4c572-image-resized.png]
  • A Thereotical combination for inhibition of warburg effect

    2
    1 Votes
    2 Posts
    148 Views
    B
    @user73636 said in A Thereotical combination for inhibition of warburg effect: Pyrroloquinoline quinone I quite like Pyrroloquinoline quinone, and it does make me ravenous.
  • At least one 15 minute walk may be healthiest

    2
    1
    1 Votes
    2 Posts
    208 Views
    DavidPSD
    Walking continuously for 15 minutes is actually a minimum amout of activity. According Dr, Mercola there are additonal benefits for liver fat reduction. this begins at about 20 to 25 minutes of moderate activity five days weekly, with the strongest efficiency gains occurring around 150 to 160 minutes per week. https://articles.mercola.com/sites/articles/archive/2026/02/12/optimal-exercise-dose-reducing-fatty-liver.aspx?ui=f75a5a937074cc5b2fe8c56ad7c8da4175c90f9af39afe799ad679ff096c9372&sd=20050420&cid_source=dnl&cid_medium=email&cid_content=art1HL&cid=20260212&foDate=false&mid=DM1883713&rid=500975687
  • 1 Votes
    9 Posts
    300 Views
    AmazoniacA
    @LucH said in Toward a Better Understanding of Reactive Oxygen Species: @Amazoniac said in Toward a Better Understanding of Reactive Oxygen Species: The ROS linked to fat metabolism can arise partly from parallel effects, such as structural or functional perturbations and up-regulation of alternative ROS-producing enzymes (NOX, XO, COX, LOX, CYP2, etc.). I suppose that here we're mainly talking about excess PUFA loaded in adipocytes (AA cascade). When we stress or have a diet (fat loss). If we remain under 10 g PUFA/day, preferably 5-6 g, it would be OK. Edit: fine, the picture on ROS effects. (downloaded) ROS concentration & deleterious effects on cells. The next question is: What about when corn / soy food (from real food) is eaten, with LPS by-side load. Otherwise, it remains a theory. 1° In presence of ALA (thiol antioxidant) or a lipoprotection (A D3 K2 + vit E). 2° The same with aspirin or WWB. Parallel effects can also come from saturated fatty acids. Yet another example: Deleterious action of FA metabolites on ATP synthesis: possible link between lipotoxicity, mitochondrial dysfunction, and insulin resistance (Cyt c received fewer electrons overall, and pyruvate (oxaloacetate precursor) didn't normalize.) Impairing ATP synthesis limits electron consumption, which favors leakage from affected sites. On a related note, whether an imported fatty acid is saturated or not, the first stage of each β-oxidation cycle involves creating or dealing with an unsaturated intermediate (enoyl-CoA), and it's the hydrating reaction by enoyl-CoA hydratase* (ECH) that resolves the double bond by adding water, which also introduces the oxygen atoms that lack in fatty acids. *Synonym: unsaturated acyl-CoA hydratase This temporary double bond adds to any existing fatty acid double bonds outside of the segment being oxidized. After hydration, the NAD-dependent dehydrogenase (HADH) and the CoA-dependent thiolase (KAT) conclude a β-oxidation cycle. [image: 1770837140988-3a06059b-f0ac-452e-943e-35dceaf24dae-image.png] ⠀(10.1016/B978-0-12-382163-8.00022-0) Proper ECH activity relies on functional HADH and KAT, especially when the three enzymes form a supercomplex (the mitochondrial trifunctional protein, MTP) and work together to metabolize longer-chain fatty acids. Control of mitochondrial β-oxidation: sensitivity of the trifunctional protein to [NAD+]/[NADH] and [acetyl-CoA]/[CoA] Inhibitory effect of 3‐hydroxyacyl‐CoAs and other long‐chain fatty acid β‐oxidation intermediates on mitochondrial oxidative phosphorylation Pathophysiology of fatty acid oxidation disorders and resultant phenotypic variability Despite the experiment suggesting that inhibition is unlikely at healthy NADH/NAD⁺ and acetyl-CoA/CoA ratios, any factor that compromises one enzyme can affect the others. Local ratio perturbations or failure of backup systems may still lead intermediates to accumulate, including enoyl-CoA (the supercomplex's primary substrate). Given that some enzymes related to β-oxidation generate ROS, enoyl-CoA accumulation might place this unsaturated intermediate near ROS sources and start lipid peroxidation that then spreads to other lipids, such as cardiolipin. But it's a speculation.
  • 2 Votes
    5 Posts
    205 Views
    engineerE
    @alfredoolivas the purpose of PT-141 is specifically to increase NO similarly to the PDE5 inhibitors like sildenafil/tadalafil, and it seems to be great at doing that. The benefit of melanotan II would be the added tanning which would be good if that's what you're looking for with the androgenicity/GR antagonism as a bonus. I personally have no need for that extra NO but in small quantities I think it wouldn't be a problem unless there's evidence otherwise. For the "symptom free cushing" thing it appears that if there are truly no symptoms, then the actual cause could be a faulty test where it's getting triggered by something else or had some manufacturing defect. Actually, the fact that the result was off the charts with no symptoms and that this was one case drastically increases the probability of a testing error. I am so curious about MT II's tanning and androgenicity that I'm thinking of grabbing some vials and trying something like 50ug/d. Anybody else thinking the same?